Änderung Reifenfreigabe ab 1.1.25

Diskutiere Änderung Reifenfreigabe ab 1.1.25 im Reifen Forum im Bereich Modellunabhängige Foren; Kennt jemand diese angebliche Änderung? Neuregelung für Motorradreifen ab 2025: Das müssen Biker jetzt wissen!
VolkerWA

VolkerWA

Dabei seit
12.02.2025
Beiträge
16
Ort
Edertal
Modell
R 1200 GS LC (2013)
Das ist leider so. Musste ich bei meiner K1100LT von 1996 live erleben. In den meisten Fällen gibt es die eingetragenen Reifen nicht mehr und das bedeutet, dass die neuen Reifen eingetragen werden müssen. Eine Unbedenklichkeitsbescheinigung reicht nicht mehr aus.
 
Larsi

Larsi

Dabei seit
10.07.2007
Beiträge
32.793
Modell
Zero DSR/X, Honda NT1100 DCT, Harley Davidson Electra Glide Police, R1150GS (RoGSter), R1200S,
Bridgestone Presseinfo betreffend der aktuellen Regelung zu Motorradreifen:

--

Neuregelung tritt in Kraft: Bridgestone informiert zu Vorgaben und Abnahme von Motorradreifen

Der offizielle Frühlingsanfang steht vor der Tür und die milderen Temperaturen locken Motorradenthusiasten zu den ersten Touren im Jahr. Seit Beginn 2025 gelten jedoch neue Regelungen für die Reifenvorgaben sowie die Abnahme von Motorradreifen. Bridgestone informiert über die Änderungen und unterstützt so Motorradfahrer dabei, den idealen Reifen für ihr Fahrzeug auszuwählen, etwaige Abnahmen einzuholen und optimal vorbereitet in die Motorradsaison zu starten.

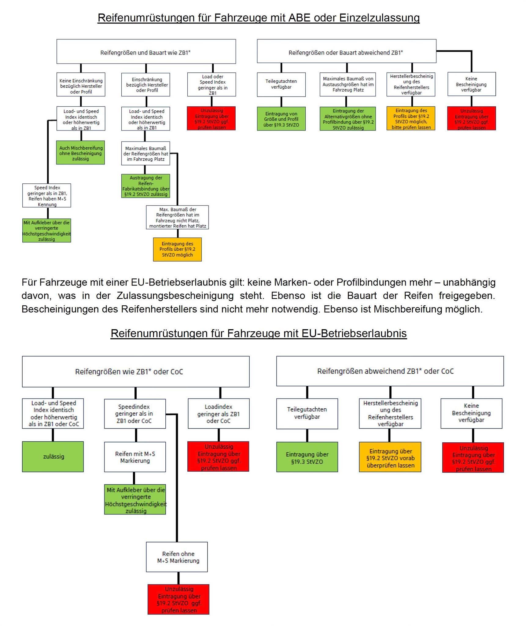
Für ältere Fahrzeuge mit einer nationalen Betriebserlaubnis oder Einzelabnahmen gilt: Sind in den Fahrzeugpapieren nur Reifengrößen aufgeführt, so gelten keinerlei Einschränkungen. Gibt es jedoch eine Bindung, die sich explizit auf alte und heutzutage nicht mehr erhältlichen Profile bezieht, so besteht dringend Handlungsbedarf. Durch die Verwendung von neuen Reifen und Profilen erlosch die Betriebserlaubnis dieser Fahrzeuge mit dem 1. Januar 2025. Der oftmals eingetragene Hinweis „Reifenfabrikatsbindung gem. Betriebserlaubnis beachten“ ist dabei keine Reifenbindung, sondern lediglich ein Hinweis, diese einzusehen.

Seit Anfang des Jahres besteht die Möglichkeit, die Reifenbindung bei diesen Fahrzeugen gemäß § 19 Abs. 2 i.V.m. § 21 StVZO auszutragen, sollte das maximale Baumaß der eingetragenen Reifengrößen im Fahrzeug Platz haben. Dabei können die Reifengrößen oder die Bauart auch abweichend der original eingetragenen Reifen sein. Sollte das maximale Baumaß im Fahrzeug keinen Platz haben, so dienen die Bridgestone Bescheinigungen als Begutachtungsgrundlage zur Eintragung der montierten Bridgestone Bereifung gem. § 19 Abs. 2 i.V.m. § 21 StVZO.

Für Fahrzeuge mit einer EU-Betriebserlaubnis gilt: keine Marken- oder Profilbindungen mehr – unabhängig davon, was in der Zulassungsbescheinigung steht. Ebenso ist die Bauart der Reifen freigegeben. Bescheinigungen des Reifenherstellers sind nicht mehr notwendig. Ebenso ist Mischbereifung möglich.

Bridgestone bietet weiterhin eine frei zugängliche Datenbank für Bereifungsempfehlungen von Bridgestone Premium-Motorradreifen an. Unter der Website www.motorradfreigaben.info können Motorradfahrer Herstellerbescheinigungen, Serviceinformationen und Teilegutachten herunterladen und als Orientierung oder als Grundlage für eine Abnahme bei einer Prüforganisation nutzen. So findet jeder Fahrer den idealen Reifen für sein Motorrad.

Bei Fragen sind die Bridgestone Techniker im Zeitraum von 8:30-12:00 und 12:45-17:00 Uhr telefonisch unter 069 999918-255 oder per Mail unter mc-technik@bridgestone.eu zu erreichen. Die Kontaktmöglichkeiten sind zudem direkt auf der Reifenfreigabe-Website abrufbar.

-- Ende Presseinfo --

FB_IMG_1742879255880.jpg
 
Stefan_Nienwohlde

Stefan_Nienwohlde

Themenstarter
Dabei seit
12.12.2024
Beiträge
33
Wenn ich das richtig lese, bedeutet das für Fahrzeuge mit nationaler Zulassung und ohne explizit eingetragene Reifenprofile:
  • Ich kann in der gleichen Größe alle Reifen fahren.
  • Der Eintrag " Reifenfabrikatsbindung gem. Betriebserlaubnis beachten" ist ein Hinweis und hat keine Wirkung.
  • ggf eingetragene Profile in der Zulassungsbescheinigung können ausgetragen werden, dass wieder gilt, dass ich alles fahren darf in der eingetragenen Größe.

Das wäre für alle 1100gs eine wirklich gute Nachricht.

Aber wahrscheinlich ist das von Bridgestone nur ein bisschen vage formuliert. Es gab nach meinen Recherchen keine Änderung des geplanten Gesetzes. Schade.
 
Zuletzt bearbeitet:
C

Christian S

Dabei seit
07.05.2009
Beiträge
2.650
Ort
Fellheim bei Memmingen
Modell
BMW R 1150 GS BJ 2000 611.200 km und 2001 80.500 km; BMW Sertao 650 BJ 2013 39.500 km am 13.10.2025
Hallo,

Ich habe in meinem KFZ-Schein zu meiner BMW R 1150 GS eine Reifenbindung eingetragen, nur 4 Reifenfabrikate, die es heute natürlich alle nicht mehr gibt.

Nun wird es da wohl Probleme geben.

Hat jemand praktische Erfahrungen? Ich habe schon KFZ-Scheine von anderem GS'en gesehen, die waren gleich alt und hatten keine Reifenbindung eingetragen.

Neue Regeln für Motorradreifen: Das müssen Biker jetzt wissen!

P.S.: Ich habe schon verschiedentlich herumgefragt und ungefähr so viele unterschiedliche Antworten bekommen, wie ich Personen gefragt habe... daher wollte ich mich mal hier umhören.
 
Zuletzt bearbeitet:
FraFi

FraFi

Dabei seit
07.08.2016
Beiträge
1.709
Ort
Reken
Modell
R 1200 GS LC ADV 2018
Ab zum TÜV/DeKra o. ä und mit dem Prüfer besprechen. Es gibt die Möglichkeit diese Reifenfabrikatsbindung austragen zu lassen.

GSrüsse
Frank
 
Chris_

Chris_

Dabei seit
18.01.2007
Beiträge
2.429
Ort
Sulzbach-Rosenberg
Modell
1250 GS
Fahr zum Tüv und Frag.
Deine müsste schon eine EG-Typzulassung haben, dann brauchst nur die Reifengröße und beide vom selben Hersteller einhalten.
Und somit nix Ein-. oder Austragen lassen
 
C

Christian S

Dabei seit
07.05.2009
Beiträge
2.650
Ort
Fellheim bei Memmingen
Modell
BMW R 1150 GS BJ 2000 611.200 km und 2001 80.500 km; BMW Sertao 650 BJ 2013 39.500 km am 13.10.2025
Ab zum TÜV/DeKra o. ä und mit dem Prüfer besprechen. Es gibt die Möglichkeit diese Reifenfabrikatsbindung austragen zu lassen.

GSrüsse
Frank
Ein Herr vom TÜV sagte zu mir am Mittwoch: Ich trage nichts vollständig aus. Ich trage nur den Reifen ein, der dann drauf ist... Ansonsten stehe ich mit einem Bein im Gefängnis, denn woher soll ich den garantieren können, dass wirklich alle anderen Reifen passen, nur, weil die Größe passt...

Ist nicht so unproblematisch, wie ich dachte.
 
Larsi

Larsi

Dabei seit
10.07.2007
Beiträge
32.793
Modell
Zero DSR/X, Honda NT1100 DCT, Harley Davidson Electra Glide Police, R1150GS (RoGSter), R1200S,
Ein Herr vom TÜV sagte zu mir am Mittwoch: Ich trage nichts vollständig aus. Ich trage nur den Reifen ein, der dann drauf ist... Ansonsten stehe ich mit einem Bein im Gefängnis, denn woher soll ich den garantieren können, dass wirklich alle anderen Reifen passen, nur, weil die Größe passt...

Ist nicht so unproblematisch, wie ich dachte.
Der Herr sollte sich mal mit dem Thema "Hüllkurve" beschäftigen.
 
FraFi

FraFi

Dabei seit
07.08.2016
Beiträge
1.709
Ort
Reken
Modell
R 1200 GS LC ADV 2018
Ein Herr vom TÜV sagte zu mir am Mittwoch: Ich trage nichts vollständig aus. Ich trage nur den Reifen ein, der dann drauf ist... Ansonsten stehe ich mit einem Bein im Gefängnis, denn woher soll ich den garantieren können, dass wirklich alle anderen Reifen passen, nur, weil die Größe passt...

Ist nicht so unproblematisch, wie ich dachte.
Such Dir einen TÜVler der Ahnung hat und das macht. Die gibt es.

GSrüsse
Frank
 
dawshill

dawshill

Dabei seit
26.11.2021
Beiträge
1.800
Ort
Siegburg
Modell
BMW R 1100 GS, EZ 04.1995, Originalzustand
abdiepost

abdiepost

Dabei seit
14.03.2012
Beiträge
4.133
Ort
SG
Modell
R 1100 GS, R 1200 GS TB K25
Traurig, dass es 'Fachleute' (->Prüfer) mit soviel Wissensdefizit gibt.
 
Zuletzt bearbeitet:
C

cbiker

Dabei seit
08.10.2011
Beiträge
607
Ort
im Süden Hessens nit weit nach Bayern
Modell
FZ6 S2 Fazer, R1150GS 2000er ABS HG + R1200C
Ich hänge mich mal hier mit dran.
Bin am überlegen mir nach rund 10 Jahren neue Reifen zu gönnen und bin aktuell total verunsichert 🙈, was ist erlaubt und welche Reifen sollte ich nehmen? Fahre zu 99% Straẞe. Sollen lange halten und gut bei Nässe haften, fahre eher gemütlich 😊 quasi Typ 🌻 Pflücker. Hab keinen Bock auf Ärger mit der Rennleitung 💩 Bürokratie in D😡
Screenshot_2025-04-06-22-21-45-251_com.google.android.apps.docs-edit.jpgBin für idiotensichere Tipps dankbar. Danke vorab.
 
Franz Gans

Franz Gans

Dabei seit
20.03.2008
Beiträge
6.344
Ich habe in meinem KFZ-Schein zu meiner BMW R 1150 GS eine Reifenbindung eingetragen, nur 4 Reifenfabrikate, die es heute natürlich alle nicht mehr gibt.
Warum machst Du für ein Thema hier einen neuen Thread auf, wo diese Thematik im Reifenbereich des Forums bis jenseits des Erbrechens durchdiskutiert und abgehandelt wurde?

Ich habe gerade eben nur den Begriff "Reifenfabrikatsbindung" in die Suchfunktion des Forums eingegegeben und wurde von der Anzahl der Treffer "erschlagen" (lebe aber noch).

Suchergebnisse für query: Reifenfabrikatsbindung

Hast Du keine Lust Dich umfassend informieren zu lassen, oder woran liegt es. Hier im Thread tauchen (notgedrungen) exakt die selben Argumente auf, wie in den anderen Threads auch, nur halt nicht direkt auf Dich bezogen. Etwas Staubzucker gefällig?
 
Zuletzt bearbeitet:
dawshill

dawshill

Dabei seit
26.11.2021
Beiträge
1.800
Ort
Siegburg
Modell
BMW R 1100 GS, EZ 04.1995, Originalzustand
Wen es interessiert (Austragung der Reifenbindung):

Ich hatte heute meinen Termin mit der 11er beim TÜV Rheinland.

Der ganze Akt dauerte knapp 35 Minuten - davon waren alleine 20 Minuten für den Papierkram und das Zählen meiner vielen Geldscheine an der Kasse.

Ich hatte dem Prüfer schon vorab Daten und Bilder von Felgen und Reifen geschickt.
Er hatte also somit einige Informationen schon da und auch die Dokumente waren vorbereitet.

Am Motorrad hat er Bilder von den Stempeln auf dem Felgenhorn sowie von der Reifengröße gemacht

Dann hat er den Abstand zwischen der breitesten Stelle der Reifen (TKC 70) und der "benachbarten Peripherie" gemessen.
Alles war üppig und somit konnte er sein Werk erfolgreich beenden.

Folgende Dokumente brauchte ich:
  • Kfz-Brief
  • Kfz-Schein (wird dann entwertet mit dem Eintrag "Änderung")

Gebühr: 154,59 €
---------------------------------------------------

Eintrag bei der Zulassungsstelle:

Dokumente:
  • Kfz-Brief
  • Kfz-Schein
  • Personalausweis
  • Prüfbericht TÜV nach Paragraph 19(2)

Zeit: 6 Minuten
Gebühr: 12,- €
(bedient von einer leckeren Schönheit)

So, jetzt ist die 11er wieder "verkehrssicher"... 🤔
 
Zuletzt bearbeitet:
Larsi

Larsi

Dabei seit
10.07.2007
Beiträge
32.793
Modell
Zero DSR/X, Honda NT1100 DCT, Harley Davidson Electra Glide Police, R1150GS (RoGSter), R1200S,
...
So, jetzt ist die 11er wieder verkehrssicher... 🤔
Echt cool ... Erlangung der Verkehrssicherheit ohne Änderung am Fahrzeug.

Ein Brimborium für Reifen der Größe 150/70R17 bei einem Motorrad, wo (vermutlich?) der voluminöse TKC80 eingetragen ist und problemlos 180/55R17 mit anderer Felge eingetragen werden können.
 
Kurvenkratzer1200

Kurvenkratzer1200

Dabei seit
18.07.2015
Beiträge
1.225
Ort
Neuenstein Ba-Wü
Modell
R 1200 GS Rallye 2012, XT 600 E 1997
Ich hänge mich mal hier mit dran.
Bin am überlegen mir nach rund 10 Jahren neue Reifen zu gönnen und bin aktuell total verunsichert 🙈, was ist erlaubt und welche Reifen sollte ich nehmen? Fahre zu 99% Straẞe. Sollen lange halten und gut bei Nässe haften, fahre eher gemütlich 😊 quasi Typ 🌻 Pflücker. Hab keinen Bock auf Ärger mit der Rennleitung 💩 Bürokratie in D😡
Anhang anzeigen 767638Bin für idiotensichere Tipps dankbar. Danke vorab.
Schau mal ob du eine EG-Übereinstimmungsbescheinigung hast.

Die 1150er hat normalerweise eine EU Typgenehmigung und ist on dem Mist hier nicht betroffen.

Ein Forumskollege hatte vor kurzem hier festgestellt, dass die Behörde für seine 1150er falsche Papiere ausgestellt hatte.

Falls deine Maschine dennoch eine Nationale Zulassung haben sollte, kommst du um die Austragung der Reifenbindung nicht herum. Aber dazu gibt es auch hier viele Positive Bescheide und ein Video mit dem Vorgang direkt vom OBER TÜV Prüfingenieur des TÜV Süd (zusammen mit der Zeitschrift MOTORRAD)

PS:
Ja die SuFu und die Reifenrubrik sind anstrengend...
und die Behörden in Hessen sind auch etwas anders als die anderen
 
Z

znark

Dabei seit
16.08.2009
Beiträge
663
Ort
Landkreis Bad Tölz
Modell
R1250GS, R1200GS TÜ, R1200C, R1100R
Ein Herr vom TÜV sagte zu mir am Mittwoch: Ich trage nichts vollständig aus. Ich trage nur den Reifen ein, der dann drauf ist... Ansonsten stehe ich mit einem Bein im Gefängnis, denn woher soll ich den garantieren können, dass wirklich alle anderen Reifen passen, nur, weil die Größe passt...

Ist nicht so unproblematisch, wie ich dachte.
TÜV Nord oder TÜV Süd.

Falls TÜV Süd .. ich hatte das Theater auch (siehe 1100s : Neue Reifen müssen zugelassen sein | Seite 2 ) .. dann ihm den Link aus dem Beitrag zugesandt (
.. ab ca 19:00 sagt der oberste Prüfer vom TÜV Süd, dass das austragen natürlich auch möglich ist).. und es gab eine Entschuldigung des TÜV Prüfers und eine Austragen der Reifenfabrikatsbindung.
 
Thema:

Änderung Reifenfreigabe ab 1.1.25

Änderung Reifenfreigabe ab 1.1.25 - Ähnliche Themen

  • Änderung AKB / Motorsporthaftpflichtversicherung

    Änderung AKB / Motorsporthaftpflichtversicherung: Ich habe gerade die neue Beitragsrechnung für 2025 bekommen. Neben einer unschönen Erhöhung um 15% trotz besserem SF gab es Änderungshinweise...
  • F 750 GS / F 850 GS Änderung der Übersetzung bei der F750GS

    Änderung der Übersetzung bei der F750GS: Moinsen, hat jemand schon mal die Übersetzung bei der F750GS geändert? Falls ja: Gab es dabei Probleme mit dem DTC oder ASC oder einer anderen...
  • R 1300 GS - Modelljahr 2025 - Änderungen ??

    R 1300 GS - Modelljahr 2025 - Änderungen ??: Hallo zusammen, mich würde mal interessieren welche Änderungen die normalen GS 1300 (ausser Adventure) bekommen. Gibt es auch neue Farben?
  • Calimoto Änderung Testmodus und Preise

    Calimoto Änderung Testmodus und Preise: Nur zur Info, falls sich jemand für Calimoto interessiert. Bis zum 02.07.2023 gibt es die jährliche Mitgliedschaft um 30 % im 1. Jahr vergünstigt...
  • Plattformen-Steuertransparenzgesetz bringt Änderungen für private Verkäufer auf eBay, Amazon und Co.

    Plattformen-Steuertransparenzgesetz bringt Änderungen für private Verkäufer auf eBay, Amazon und Co.: Das Wichtigste: Das Plattformen-Steuertransparenzgesetz ist zum Jahresbeginn in Kraft getreten. Es verpflichtet...
  • Plattformen-Steuertransparenzgesetz bringt Änderungen für private Verkäufer auf eBay, Amazon und Co. - Ähnliche Themen

  • Änderung AKB / Motorsporthaftpflichtversicherung

    Änderung AKB / Motorsporthaftpflichtversicherung: Ich habe gerade die neue Beitragsrechnung für 2025 bekommen. Neben einer unschönen Erhöhung um 15% trotz besserem SF gab es Änderungshinweise...
  • F 750 GS / F 850 GS Änderung der Übersetzung bei der F750GS

    Änderung der Übersetzung bei der F750GS: Moinsen, hat jemand schon mal die Übersetzung bei der F750GS geändert? Falls ja: Gab es dabei Probleme mit dem DTC oder ASC oder einer anderen...
  • R 1300 GS - Modelljahr 2025 - Änderungen ??

    R 1300 GS - Modelljahr 2025 - Änderungen ??: Hallo zusammen, mich würde mal interessieren welche Änderungen die normalen GS 1300 (ausser Adventure) bekommen. Gibt es auch neue Farben?
  • Calimoto Änderung Testmodus und Preise

    Calimoto Änderung Testmodus und Preise: Nur zur Info, falls sich jemand für Calimoto interessiert. Bis zum 02.07.2023 gibt es die jährliche Mitgliedschaft um 30 % im 1. Jahr vergünstigt...
  • Plattformen-Steuertransparenzgesetz bringt Änderungen für private Verkäufer auf eBay, Amazon und Co.

    Plattformen-Steuertransparenzgesetz bringt Änderungen für private Verkäufer auf eBay, Amazon und Co.: Das Wichtigste: Das Plattformen-Steuertransparenzgesetz ist zum Jahresbeginn in Kraft getreten. Es verpflichtet...
  • Oben